Git Basics
- Karan Bhakuni
- Dec 18, 2024
- 4 min read
Updated: Jan 9, 2025
1 Introduction
Git is an open-source, distributed version control system which helps the developer's to keep a complete copy of the project’s history. It is used to tracked locally track the changes and also provided the developers to seamlessly integrated their offline work. In software engineering, Git is the backbone of version control systems. It is used in everything from managing small codebases for personal projects to complex, multi-repository systems in large organizations.
Git is a tool for tracking changes in your files and projects over time. It allows developers to:
Keep a complete history of code changes.
Collaborate efficiently, even in distributed teams.
Experiment with new features without impacting the main codebase.
Revert back to previous versions when needed.
2 Setup & Initialization
git init
Command -
git initWhat it does - This command is used to initialize the current project and add a new project to the repository.
git add .
Command -
git add .What it does - This command stages all changes in your working directory and make the git ready to add the changes done in the repository. It adds all modified, newly created, or deleted files to the staging area. Files must be in the staging area before you can commit them.
git commit
Command -
git commit -m "your_message"What it does - This saves the staged changes into the repository, with a message describing the changes. It takes all files in the staging area and creates a snapshot (commit).
The -m "" flag allows us to include a short commit message in quotes for future reference to understand what was being committed
3 Branching & Merging
git branch
Command-
git branchWhat it does - It shows a list of all branches, with the current working branch highlighted.
Command | What it does |
git branch | List all branches |
git branch -n branch_name | Create's a new branch |
git branch -d branch_name | Delete a branch |
git merge
Command-
git mergeWhat it does - It is used to combinine the work from different branches.It integrates changes from one branch into another.
Types of Merges:
Fast-Forward Merge: It happens when the branch you’re merging can just “move forward” because there’s no divergence.
Three-Way Merge - It happens when both branches have made changes and diverged. Git uses the latest common ancestor of both branches to merge them.
git checkout
Command-
git checkout -b "branch_name"What it does - The purpose of this command is to create a new branch and immediately switch to it.
git checkout is normally used to switch between branches.
-b: This option tells Git to create a new branch.
"branch_name": Replace this with the desired name for your new branch.
git checkout -b "branch_name" is equivalent to running:
git branch branch_name
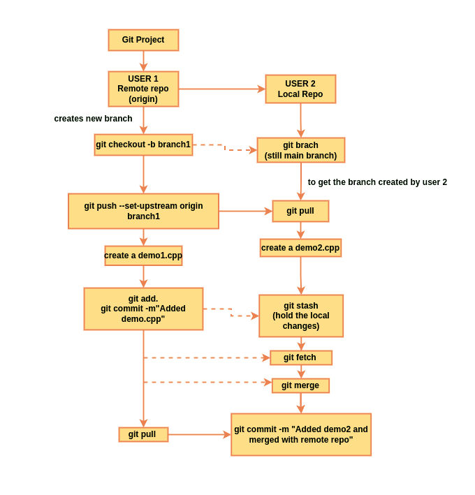
git checkout branch_name4 Collaborating with Remote Repos
git push
Command-
git pushWhat it does - This command is used to push a local branch to a remote repository .
Command-
git push --set-upstream origin <branch_name>What it does - To establish a tracking relationship between the local branch and the corresponding remote branch we can set the upstream. It ensures that our local branch is linked to the corresponding remote branch, so that Git knows from where to fetch updates or push new commits in the future.
git pull
Command-
git pullWhat it does - This command is used to update our local repository with changes from a remote repository.
git status
This reflects the current state of your repository, including:
Which files have been changed.
Which files are staged for a commit.
Which files are not being tracked by Git.
git status5 Stashing & Resetting
git reset
Command -
git reset --<type> HEAD~<count>What it does-
This is generally used to undo the changes committed by the user. Reset can be done in 3 modes - soft, mixed and hard.
The reset can be done in 3 ways -
--soft Reset - It removes the last commit but keeps changes in the staging area.
After this, your changes are still staged (ready for git commit).
git reset --soft HEAD~1--mixed reset - It is the default behaviour of the command and is followed if the user does not mention any type specifically. It removes the last commit and unstages the changes but keeps them in our working directory. After this, your changes are in your working directory (not staged).
git reset --mixed HEAD~1--hard reset- It removes the last commit and discards the changes completely.
git reset --hard HEAD~1Reset Type | Commit Removed? | Staged Changes? | Working Directory Changes? |
--soft | Yes | Yes | Yes |
--mixed | Yes | No | Yes |
--hard | Yes | No | No |
git stash
Command-
git stashWhat it does - It temporarily saves our changes without committing them. It holds/saves our uncommitted changes so we can return to a clean working directory.
stash pop- It restores the stashed changes and removes them from the stash list. This will:
Apply the most recent stash.
Remove it from the stash list.
git stash pop6 Debugging & Logs
Git log
Command-
git logWhat it does- It displays a list of commits, their hashes, authors, and messages.
git reflog
Command-
git reflogWhat it does- This command shows a log of all the HEAD movements, including resets, checkouts, and reverts. Mostly it is helpful when several users are working with the same repository and want to merge their code then they can use this command to check where they are currently pointing to.


Comments